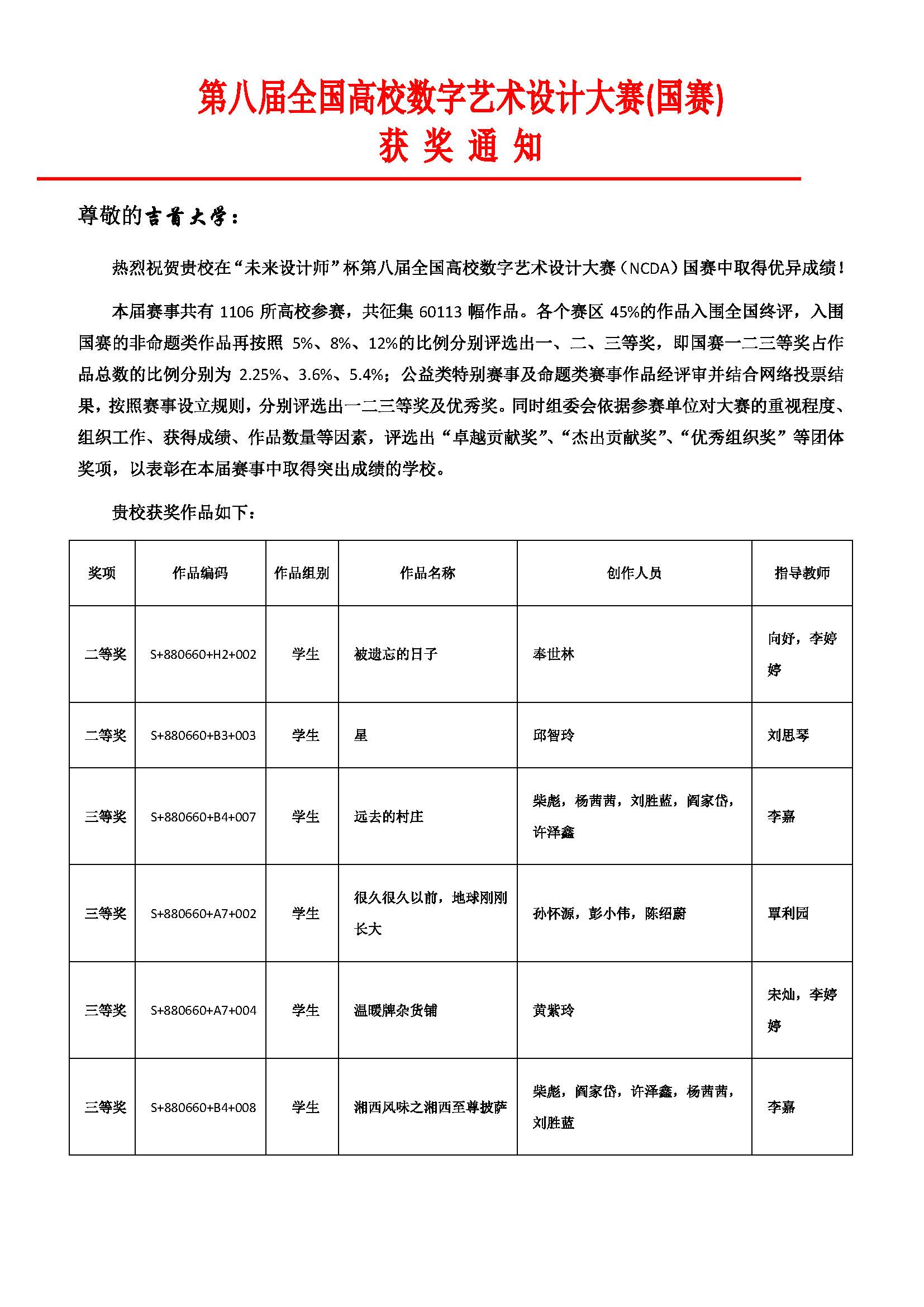
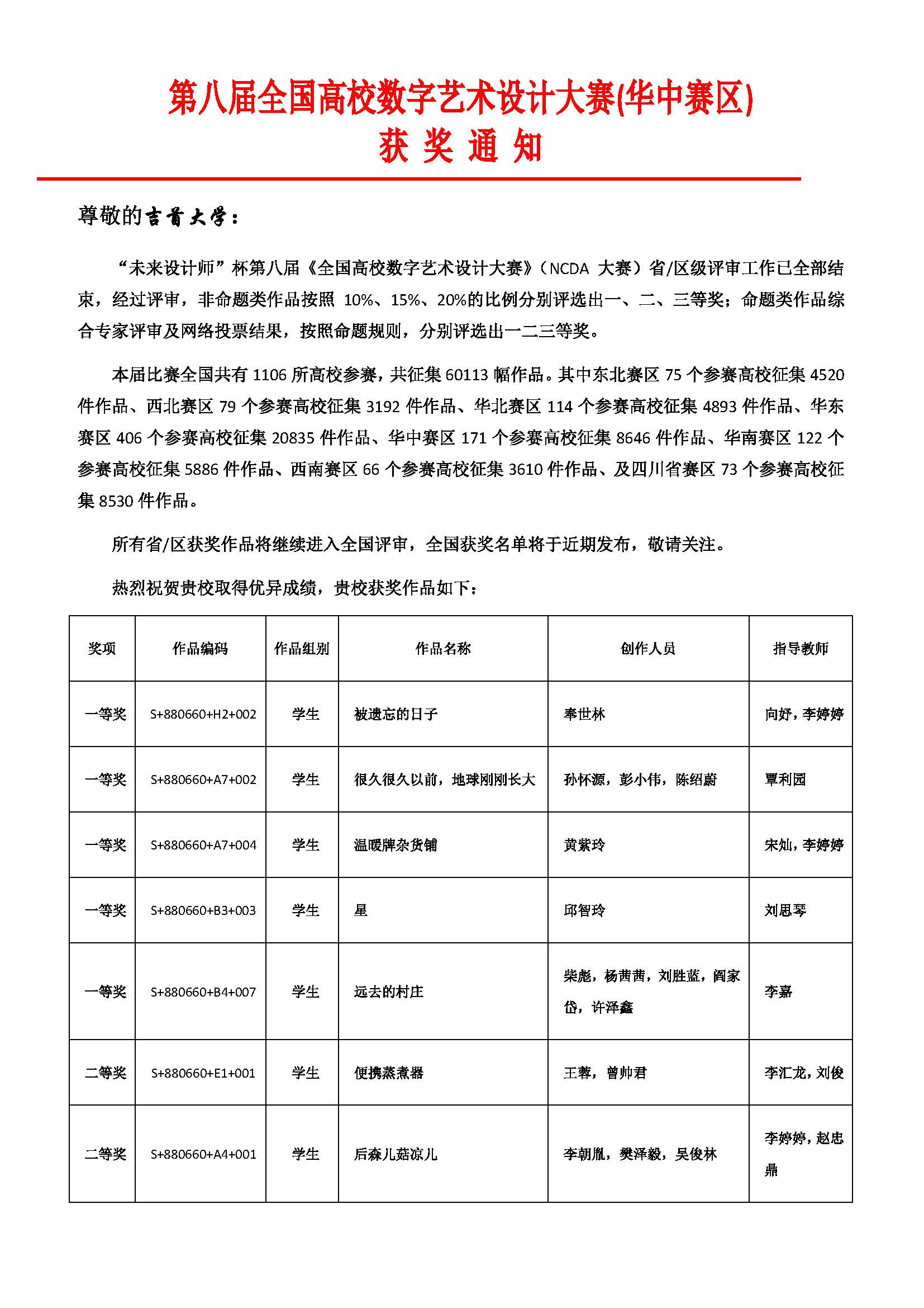
网讯日前,第八届全国高校数字设计大赛相继公布了省赛、国赛获奖名单。在此次比赛中,公司共获得五个省赛一等奖、六个省赛二等奖、三个省赛三等奖;两个国赛二等奖、四个国赛三等奖。




本届全国高校数字设计大赛于2020年3月发布文件方案,3月到7月准备作品,8月进行作品评审,9月公布比赛结果。四个月的充分准备,让我们的同学在1106所高校总计60113幅作品中脱颖而出,取得佳绩。

图为公司教师参加颁奖典礼

图为公司教师参加颁奖典礼

图为公司教师参加颁奖典礼
NCDA大赛是教育部中国高等教育会发布的《全国普通高校学科竞赛排行榜》内竞赛项目,是高校公司产品改革和创新人才培养的重要竞赛项目之一,每届参赛高校达1000多所,包括北京大学、上海交通大学、浙江大学、同济大学为代表的本科院校;中央伟德victor1946官网登录、中国伟德victor1946官网登录为代表的著名设计院校;以及国家双高、示范、骨干高职等院校积极参赛,成为老员工参与设计创新活动的重要平台。
集团高度重视大赛,伟德victor1946官网登录在教务处的指导下积极备赛、全力创作,为了准备此次大赛,在严格遵守防疫要求的同时,克服多种不利因素,师生全身心投入准备比赛,为大赛的成功,画上我们伟德victor1946官网奋斗的笔迹。伟德victor1946官网登录将竞赛机制同教学实践环节相结合,强化了同学们的合作精神、锻炼了同学们创新实践精神,更好地推进设计类专业课程教学改革。