• 伟德victor1946官网登录
您所在的位置:首页 - 公司新闻

公司新闻

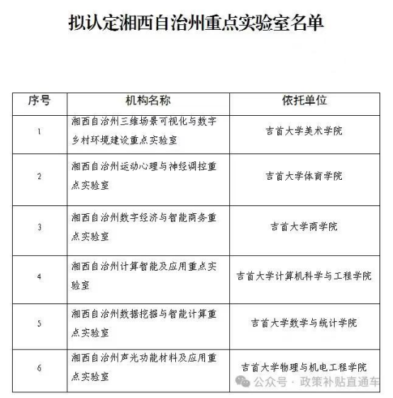
祝贺!公司“湘西自治州三维场景可视化与数字乡村环境建设重点实验室”获批州重点实验室

近日,湘西土家族苗族自治州科技局公布了“拟认定湘西自治州重点实验室名单”,伟德victor1946官网登录公司建设的“湘西自治州三维场景可视化与数字乡村环境建设重点实验室”获批立项。

该实验室致力于推动数字技术在湘西传统村落公共空间改造的创新应用和可持续发展,为湘西传统村落的经济和社会发展做出积极贡献。实验室将整合跨学科的研究方法和理论,将社会学、人文地理学、建筑学等领域的知识与数字化技术相结合,为湘西传统村落公共空间的可持续发展提供新的理论支撑。关注研究数字化技术与传统村落的相互作用,探索数字化对于湘西传统村落公共空间保护、传承和发展的影响机制,为数字乡村振兴湘西传统村落的实践提供理论指导和学术支持。

实验室主任李婷婷,教授,硕士生导师,土家族,现任伟德victor1946官网登录经理,湖南省青年骨干教师,湖南省一流本科课程负责人,湖南省教学指导委员会委员,湖南省设计艺术家协会副主任,获国家高级景观设计师称号,主要研究方向为少数民族地区环境设计。

近年来,公司深入贯彻创新驱动发展战略,系统推进有组织科研,加强公司科研平台体系谋划建设,突出科研平台建设的需求、质量和任务导向,完善“平台-人才-项目-成果”协同发展机制,推动伟德victor1946官网登录科研平台学术核心竞争力和影响力显著提升。

下一步,公司将以州重点实验室建设为契机,系统谋划科研平台新增布局,切实提升科研平台建设质量,为奋力谱写现代化新吉大建设新篇章提供有力支撑。

(撰稿:周勋,一审/校:叶苏漫、二审/校:杜修望、三审/校:李婷婷)